S00-T98
ⅩⅨ. 손상, 중독 및 외인에 의한 특정 기타 결과
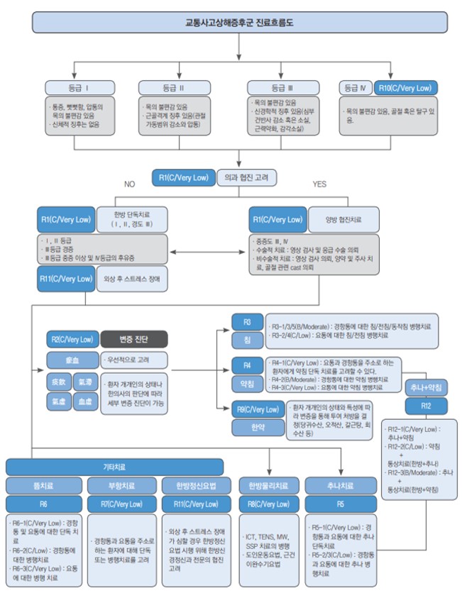
교통사고 상해증후군 협진병원용 한의표준임상경로
[ 대표코드 : S0000, T009 / 추가코드 : S1084 , S200 , S300 , S400 , S500 , S600 , S700 , S800 , S900 , T112 , T903 ]
[ 대표코드 : S0000, T009 / 추가코드 : S1084 , S200 , S300 , S400 , S500 , S600 , S700 , S800 , S900 , T112 , T903 ]

교통사고 상해증후군 협진병원용 Time-task matrix
[ 대표코드 : S0000, T009 / 추가코드 : S1084 , S200 , S300 , S400 , S500 , S600 , S700 , S800 , S900 , T112 , T903 ]
[ 대표코드 : S0000, T009 / 추가코드 : S1084 , S200 , S300 , S400 , S500 , S600 , S700 , S800 , S900 , T112 , T903 ]










